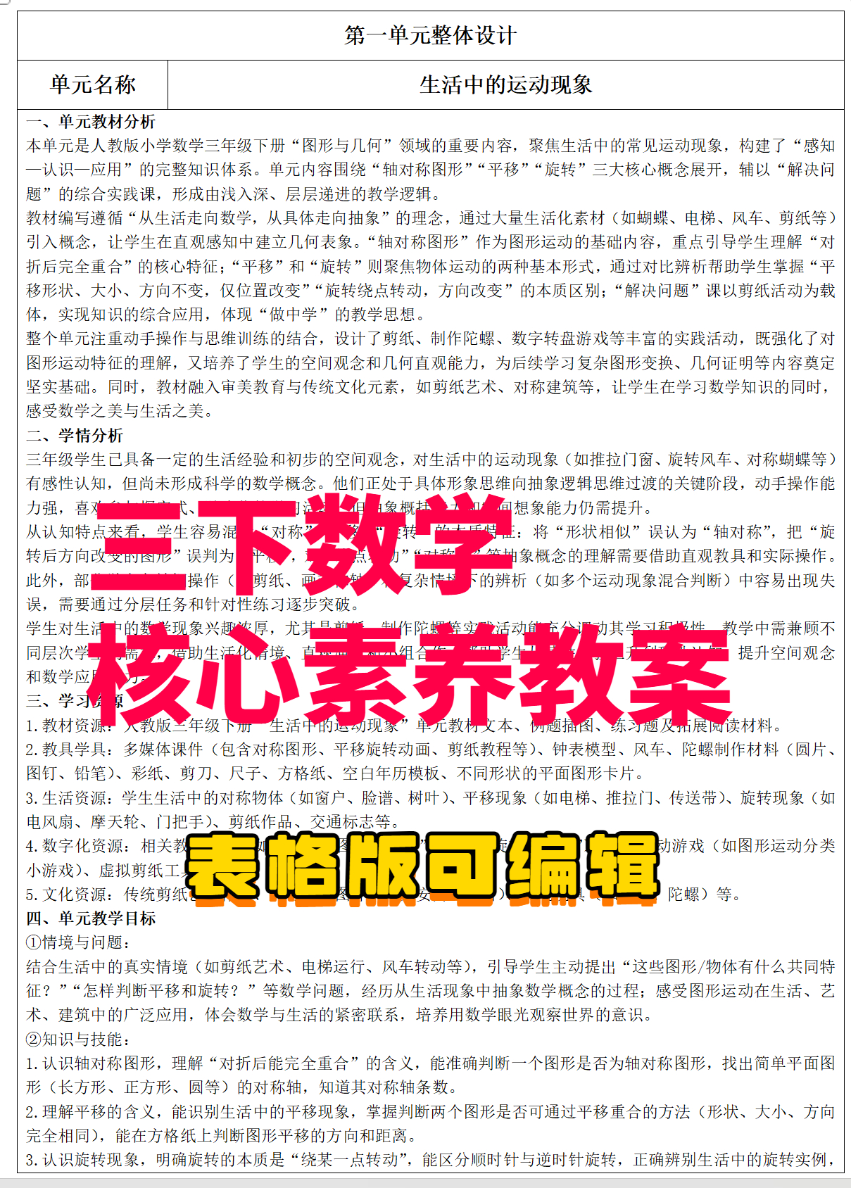
2026人教版数学三年级下册核心素养教案(表格版全一册)纯教案无课件

2026人教版数学三年级下册核心素养教案(表格版全一册)纯教案无课件-学库教育
2026人教版数学三年级下册核心素养教案(表格版全一册)纯教案无课件
此内容为付费资源,请付费后查看
10
限时特惠
15
立即购买
您当前未登录!建议登陆后购买,可保存购买订单
付费资源
已售 736

资料下载说明:
1.开通会员后,点击上方资料下载
2.点击本地下载或者网盘下载
3.注意:电脑端浏览下载请复制网站链接(https://xuekunet.cn)到浏览器中打开,如无法下载请更换360浏览器。

版权声明:本站资料仅供会员自用,请勿商用。未经许可,违规使用,一经发现,将关停账号。

以下为资料部分截图预览,下载后为超高清原文件。

2026人教版数学三年级下册核心素养教案(表格版全一册)纯教案无课件

图片[1]-2026人教版数学三年级下册核心素养教案(表格版全一册)纯教案无课件-学库教育
图片[2]-2026人教版数学三年级下册核心素养教案(表格版全一册)纯教案无课件-学库教育
图片[3]-2026人教版数学三年级下册核心素养教案(表格版全一册)纯教案无课件-学库教育
图片[4]-2026人教版数学三年级下册核心素养教案(表格版全一册)纯教案无课件-学库教育

重要声明

本站资源部分来自网络,由老师收集整理,如有侵犯你的权益请联系管理员E-mail:240407401@qq.com 我们会第一时间进行审核删除。站内资源为网友个人学习或测试研究使用,未经原版权作者许可,禁止用于任何商业途径!请在下载24小时内删除!


如果遇到付费才可观看的文章,建议升级加入VIP会员。全站所有资源任意下免费看”。本站资源少部分采用7z压缩,为防止有人压缩软件不支持7z格式,7z解压,建议下载7-zip,zip、rar解压,建议下载WinRAR

THE END
喜欢就支持一下吧
点赞664赞赏 分享